五楼自拍

科研进展

当前位置: 五楼自拍  >  科学研究  >  科研进展

五楼自拍 生猪精准饲养团队在肠道功能微生物领域取得重要进展

发布时间:2023-02-28  作者:  浏览次数:

南湖新闻网讯(通讯员 胡军)近日,农业微生物资源发掘与利用全国重点实验室、湖北洪山实验室晏向华教授课题组在Microbiome杂志发表题为“Core-predominant gut fungus Kazachstania slooffiae promotes intestinal epithelial glycolysis via lysine desuccinylation in pigs”的研究论文。该研究鉴定了生猪肠道核心优势真菌Kazachstania slooffiae,阐明其通过赖氨酸琥珀酰化修饰调控猪肠上皮细胞糖酵解代谢的作用机制,为理解生猪肠道优势真菌与宿主的互作提供依据。

肠道健康是生猪健康养殖的前提,肠道微生物广泛参与营养物质代谢和免疫调节等重要生理过程,目前发掘生猪肠道内原创性功能微生物资源较少,严重制约了功能微生物在生猪健康养殖中的高效利用。因此,深入发掘生猪肠道功能微生物并解析其作用机制对实施肠道菌群干预改善猪生长与健康具有重要理论意义和潜在应用价值。

生猪肠道内除栖息大量细菌外,肠道真菌亦是肠道微生物的重要组成部分,其对宿主生理的重要调控作用逐渐被重视。占核心优势的肠道微生物在宿主肠道内的丰度较高,可与宿主形成较为稳定的共生关系,并参与宿主代谢的调控。蛋白质翻译后修饰对细胞代谢具有重要调控作用,然而肠道真菌对宿主蛋白质翻译后修饰的作用机制仍不清楚。

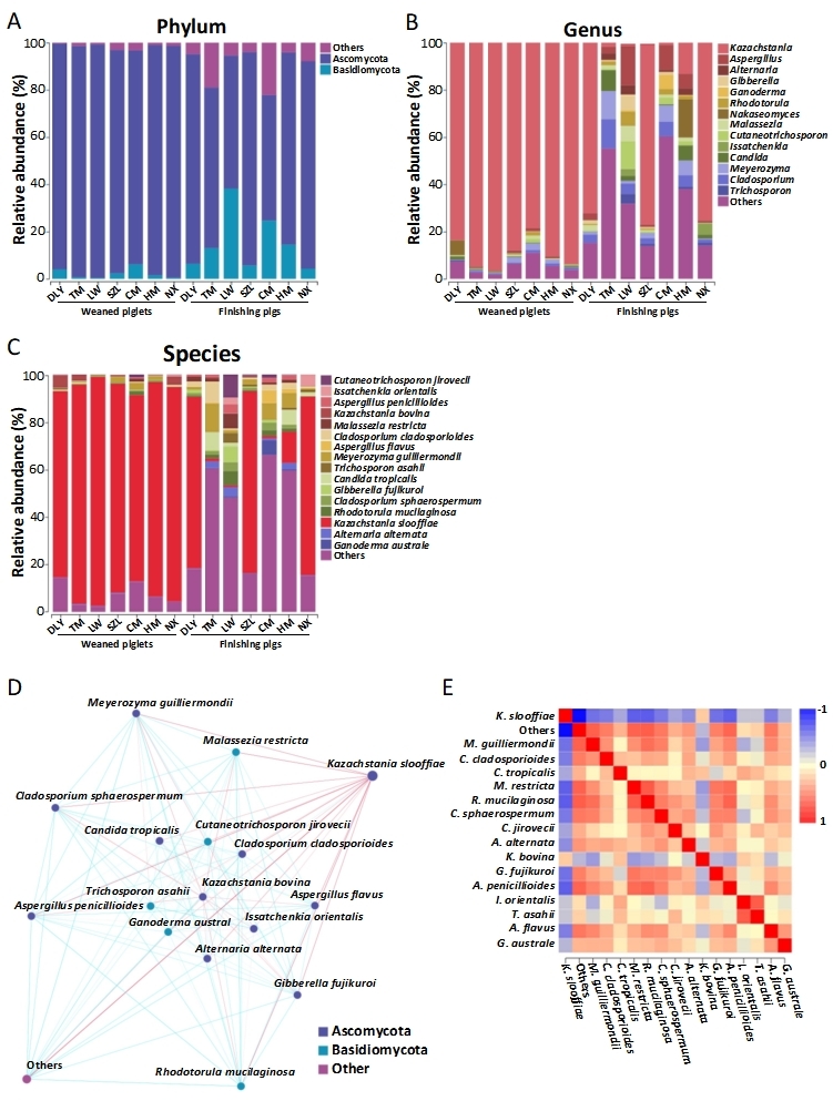
五楼自拍 生猪精准饲养团队综合运用真菌ITS扩增子测序和宏基因组学技术解析了7个品种猪(即杜×(长×大)猪、藏猪、莱芜猪、沙子岭猪、从江香猪、环江香猪和宁乡猪),共计56头断奶仔猪和56头育肥末期猪的肠道真菌区系组成。发现不同品种猪的肠道真菌区系有明显差异,但Kazachstania slooffiae是7个品种断奶仔猪肠道内丰度均为最高的真菌。随后从猪粪便中分离并鉴定了Kazachstania slooffiae,进一步开展了Kazachstania slooffiae与猪肠上皮细胞共培养的实验。结果表明Kazachstania slooffiae可显著降低猪肠道上皮细胞的赖氨酸琥珀酰化修饰水平,且显著富集在糖酵解通路,进一步研究发现Kazachstania slooffiae通过激活SIRT5活性,降低赖氨酸琥珀酰化修饰水平,进而促进肠道上皮细胞糖酵解活性的作用机制。综上,本论文系统解析了生猪肠道真菌区系组成,阐明了Kazachstania slooffiae可通过赖氨酸去琥珀酰化修饰促进猪肠上皮细胞糖酵解代谢的作用机制,为实施肠道菌群干预改善生猪肠道上皮细胞的能量代谢提供新思路与策略。

图片1

华中农业大学动物科学技术学院、动物医学院博士后胡军为第一作者,晏向华教授为通讯作者。本研究得到国家自然科学基金、博士后创新人才计划、博士后面上项目的资助。

【英文摘要】

Background

Gut fungi are increasingly recognized as important contributors to host physiology, although most studies have focused on gut bacteria. Post-translational modifications (PTMs) of proteins play vital roles in cell metabolism. However, the contribution of gut fungi to host protein PTMs remains unclear. Mining gut fungi that mediate host protein PTMs and dissecting their mechanism are urgently needed.

Results

We studied the gut fungal communities of 56 weaned piglets and 56 finishing pigs from seven pig breeds using internal transcribed spacer (ITS) gene amplicon sequencing and metagenomics. The results showed that Kazachstania slooffiae was the most abundant gut fungal species in the seven breeds of weaned piglets. Kazachstania slooffiae decreased intestinal epithelial lysine succinylation levels, and these proteins were especially enriched in the glycolysis pathway. We demonstrated that K. slooffiae promoted intestinal epithelial glycolysis by decreasing lysine succinylation by activating sirtuin 5 (SIRT5). Furthermore, Kazachstania slooffiae-derived 5′-methylthioadenosine metabolite promoted the SIRT5 activity.

Conclusions

These findings provide a landscape of gut fungal communities of pigs and suggest that Kazachstania slooffiae plays a crucial role in intestinal glycolysis metabolism through lysine desuccinylation. Our data also suggest a potential protective strategy for pigs with an insufficient intestinal energy supply.

论文链接//microbiomejournal.biomedcentral.com/articles/10.1186/s40168-023-01468-3

审核人:晏向华

版权所有:Copyright © 五楼自拍-五楼自拍热门视频收录站

地址:湖北省武汉市洪山区狮子山1号华中农业大学第四综合楼

邮箱:[email protected]

电话:027-87282091

邮政编码:430070

微信公众号